您的位置: 首页 攻略 wow12.0武僧顶峰天赋效果一览

wow12.0武僧顶峰天赋效果一览

作者:冰冰 发布时间:2026-03-02 10:18:09

wow12.0武僧顶峰天赋效果一览:魔兽世界地心之战版本上线了,对于wow12.0版本宣布了开放时间,每个职业新增了顶级天赋,小编整理了魔兽世界12.0武僧顶峰天赋效果,下面一起来看看相关的信息。

魔兽世界12.0武僧顶峰天赋效果是什么

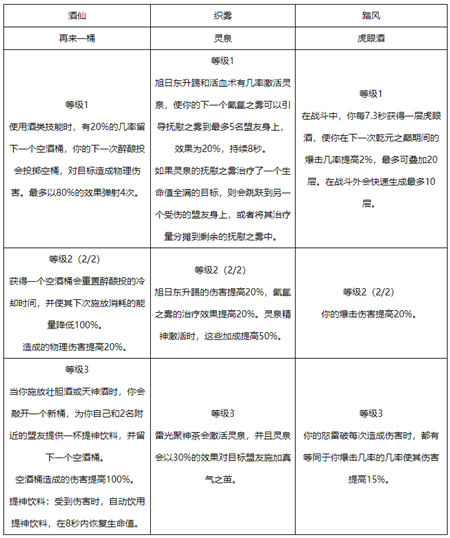
在“至暗之夜”中,通过全新的顶峰天赋进一步扩展其专精深度,让你更彻底地沉浸在职业设定的魅力之中。从81级开始,你将解锁首个顶峰天赋。

wow12.0武僧顶峰天赋效果一览

顶峰天赋是专精树的顶峰,其设定风格与效果强度均超越了普通天赋。这些新天赋的焦点则是每个专精的核心设定,并以全新的方式将其融入核心的玩法机制。

wow12.0武僧顶峰天赋效果一览

在天赋树中(目前的)专精树最下方找到顶峰天赋。可以投入总共4个专精天赋点。第一个天赋点会解锁初始的基石效果,大幅提高你的能力并开放新的玩法。

本站文章内容来源于互联网,如有侵权请联系删除!更多相关内容,敬请持续关注本网站。

热门资讯

本周 全部
  • 1 原神莉奈娅什么时候上线
    原神莉奈娅什么时候上线 原神莉奈娅什么时候上线:原神手游五星角色挺多的,对于游戏中莉奈娅角色什么时候出呢?在这里整理了原神莉奈娅上线时间详解,下面一起来看看相关的信息。
  • 2 崩坏星穹铁道登上开拓之癫成就怎么完成
    崩坏星穹铁道登上开拓之癫成就怎么完成 崩坏星穹铁道登上开拓之癫成就怎么完成:崩坏星穹铁道4.0版本满月是神不在的时间上线了,这个版本很多新成就内容挺多的,小编整理了崩坏4.0登上开拓之癫成就攻略,下面一起来看看相关的信息。
  • 3 崩坏星穹铁道伪装者成就怎么达成
    崩坏星穹铁道伪装者成就怎么达成 崩坏星穹铁道伪装者成就怎么达成:崩坏星穹铁道上线了4.0新版本,同样这个版本更新的成就挺多的。小编整理了崩坏4.0伪装者成就流程详解,下面一起来看看相关的信息。
  • 4 崩坏星穹铁道请扶稳站好不要看手机成就怎么达成
    崩坏星穹铁道请扶稳站好不要看手机成就怎么达成 崩坏星穹铁道请扶稳站好不要看手机成就怎么达成:崩坏星穹铁道4.0[满月是神不在的时间]更新了很多新内容,同样这个版本成就也是挺多的。在这里整理了崩坏4.0请扶稳站好不要看手机成就详解,下面一起来看看相关的信息。​
  • 5 崩坏星穹铁道穿越时空的开拓者成就怎么完成
    崩坏星穹铁道穿越时空的开拓者成就怎么完成 崩坏星穹铁道穿越时空的开拓者成就怎么完成:崩坏星穹铁道4.0版本上线的成就挺多的,对于游戏中穿越时空的开拓者成就如何达成呢?小编整理了崩坏4.0穿越时空的开拓者成就详解,下面一起来看相关的信息。
  • 6 猜一猜:青岛非遗“萝卜会”与哪项民间习俗有关
    猜一猜:青岛非遗“萝卜会”与哪项民间习俗有关 支付宝蚂蚁新村今日答案2026.2.25:蚂蚁新村今天答题更新了,参与答题也能获得相应的奖励。在这里整理了蚂蚁新村2月25日答题猜一猜:青岛非遗“萝卜会”与哪项民间习俗有关?下面一起来看看相关的信息。
  • 7 明日方舟终末地游于光焰宝箱位置汇总一览
    明日方舟终末地游于光焰宝箱位置汇总一览 明日方舟终末地游于光焰宝箱位置汇总一览:明日方舟终末地游戏很多宝箱挺多的,对于游戏中游于光焰宝箱位置在什么地方呢?小编整理了日方舟终末地游于光焰宝箱位置大全,下面一起来看看相关的信息。
  • 8 迷你世界怎么解除游客权限设置2026
    迷你世界怎么解除游客权限设置2026 迷你世界怎么解除游客权限设置2026:迷你世界手游很多玩家都在玩,对于游戏中游戏权限设置如何解除呢?在这里整理了迷你世界解除游戏权限设置方法,下面一起来看看相关的信息。
  • 9 崩坏星穹铁道2月25日兑换码是什么
    崩坏星穹铁道2月25日兑换码是什么 崩坏星穹铁道2月25日兑换码是什么:崩坏星穹铁道今天兑换码更新了,通过兑换码也能获得相应的奖励。在这里整理了崩坏星穹铁道2.25兑换码最新KTKR8DYYFTCU,下面一起来看看相关的信息。
  • 10 英雄联盟手游神龙尊者欢悦之龙尼菈皮肤多少钱
    英雄联盟手游神龙尊者欢悦之龙尼菈皮肤多少钱 英雄联盟手游神龙尊者欢悦之龙尼菈皮肤多少钱:lol手游上线了一批皮肤,对于此次神龙尊者欢悦之龙尼菈价格是多少呢?在这里整理了英雄联盟手游皮肤介绍,下面一起来看看相关的信息。
  • 1 逃离鸭科夫矢量推进器2任务怎么完成
    逃离鸭科夫矢量推进器2任务怎么完成 逃离鸭科夫矢量推进器2任务怎么完成:逃离鸭科夫是鸭鸭搜打撤新游,其中各种任务也是相当多的。在这里整理了逃离鸭科夫矢量推进器2任务流程详解,下面一起来看看相关的信息。
  • 2 魔兽世界闪金镇食品餐车怎么获得
    魔兽世界闪金镇食品餐车怎么获得 魔兽世界闪金镇食品餐车怎么获得:魔兽世界12.0版本新的房屋装饰品挺多的,对于游戏中闪金镇食品餐车如何获得呢?小编整理了wow12.0闪金镇食品餐车获取方法,下面一起来看看相关的信息。
  • 3 魔兽世界瓦德拉肯书柜怎么获得的
    魔兽世界瓦德拉肯书柜怎么获得的 魔兽世界瓦德拉肯书柜怎么获得的:wow12.0房屋装饰品挺多的,对于游戏中瓦德拉肯书柜如何获取呢?在这里整理了魔兽世界12.0瓦德拉肯书柜获取方法,下面一起来看看相关的信息。
  • 4 逃离鸭科夫武器测试AK103任务怎么做
    逃离鸭科夫武器测试AK103任务怎么做 逃离鸭科夫武器测试AK103任务怎么做:逃离鸭科夫是鸭鸭搜打撤新游,其中新的任务也是相当多的,对于逃离鸭科夫武器测试AK103任务如何做呢?小编整理了相关内容,下面一起来看看相关的信息。
  • 5 迷你世界地形码怎么输入2026
    迷你世界地形码怎么输入2026 迷你世界地形码怎么输入2026:迷你世界手游很多玩家都在玩,对于游戏中地形码如何输入呢?在这里整理了迷你世界地形码输入方法介绍,下面一起来看看相关的信息。
  • 6 三角洲行动寻宝专家称号怎么获得
    三角洲行动寻宝专家称号怎么获得 三角洲行动寻宝专家称号怎么获得:三角洲行动游戏称号挺多的,对于游戏中寻宝专家称号如何获取呢?在这里整理了三角洲行动寻宝专家称号获取方法,下面一起来看看相关的信息。
  • 7 原神白马仙人兹白武器怎么选择2026
    原神白马仙人兹白武器怎么选择2026 原神白马仙人兹白武器怎么选择2026:原神手游角色挺多的,对于白马仙人兹白单手剑角色武器如何选择呢?在这里整理了原神白马仙人兹白武器推荐,下面一起来看看相关的信息。
  • 8 逃离鸭科夫安装超级计算机任务怎么做
    逃离鸭科夫安装超级计算机任务怎么做 逃离鸭科夫安装超级计算机任务怎么做:逃离鸭科夫游戏任务挺多的,完成这些任务也能获得相应的奖励。小编整理了逃离鸭科夫安装超级计算机任务流程详解,下面一起来看看相关的信息。
  • 9 崩坏星穹铁道12月6日最新兑换码
    崩坏星穹铁道12月6日最新兑换码 崩坏星穹铁道12月6日最新兑换码:崩坏星穹铁道今天兑换码更新了,通过兑换码也能获得相应的奖励。在这里整理了崩坏星穹铁道12.6兑换码MVKWNSQ2CWH8,下面一起来看看相关的信息。
  • 10 以下哪种职业需要通过国家统一法律职业资格考试
    以下哪种职业需要通过国家统一法律职业资格考试 2025支付宝蚂蚁新村今日答案12.30:蚂蚁新村今天答题答题更新了,参与答题也能获得相应的奖励。在这里整理了蚂蚁新村12月30日答题以下哪种职业需要通过国家统一法律职业资格考试?下面一起来看看相关的信息。

精彩合集

猜你喜欢